跳到主要內容區
搜尋
菜單
Menu
校首頁
English
Menu
招生資訊
與我聯絡
115學年度各入學管道
關於本系
本系簡介
組織成員
教學設備
職涯地圖
法規章則
歷屆系主任
師資陣容
專任教師
兼任教師
課程資源
課表查詢
課程標準
學習地圖
實習專區
校外實習
系友專區
系友會章程
系友回娘家
企管系籃球OB賽
學長姊的話
表單下載
檔案下載區
本功能需使用支援JavaScript之瀏覽器才能正常操作
首頁
校內最新消息
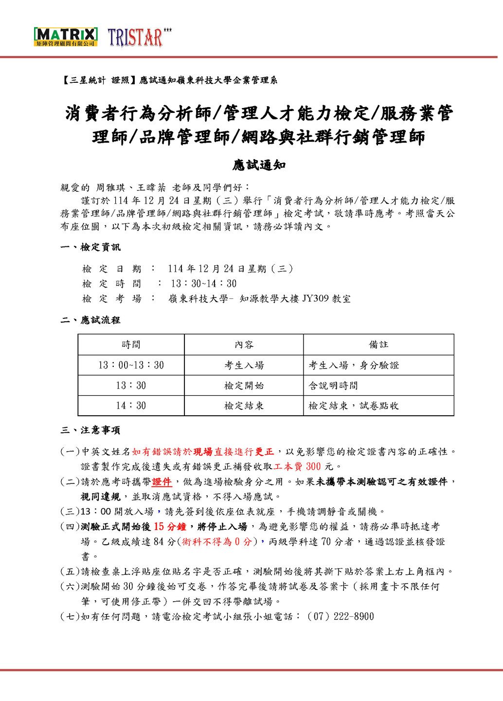
114-1企管系專業證照-應試通知
瀏覽數:
加到我的最愛
Close (Esc)
Share
Toggle fullscreen
Zoom in/out
Previous (arrow left)
Next (arrow right)