日碩所需資料
修業學分:
畢業學分30(必修11學分;選修13學分;碩士論文6學分)
畢業條件:
取得台灣學術倫理課程證明,並參加經管研討會、教育訓練、參與本系學術研討、參觀訪問等活動,至少2次及研討會論文發表一篇。
學雜費:
45,782元/學期
企業管理系碩士生畢業流程
一、以下網址填寫資料https://reurl.cc/gZmbVR以利申請國家圖書館帳號與學校圖書館帳號。
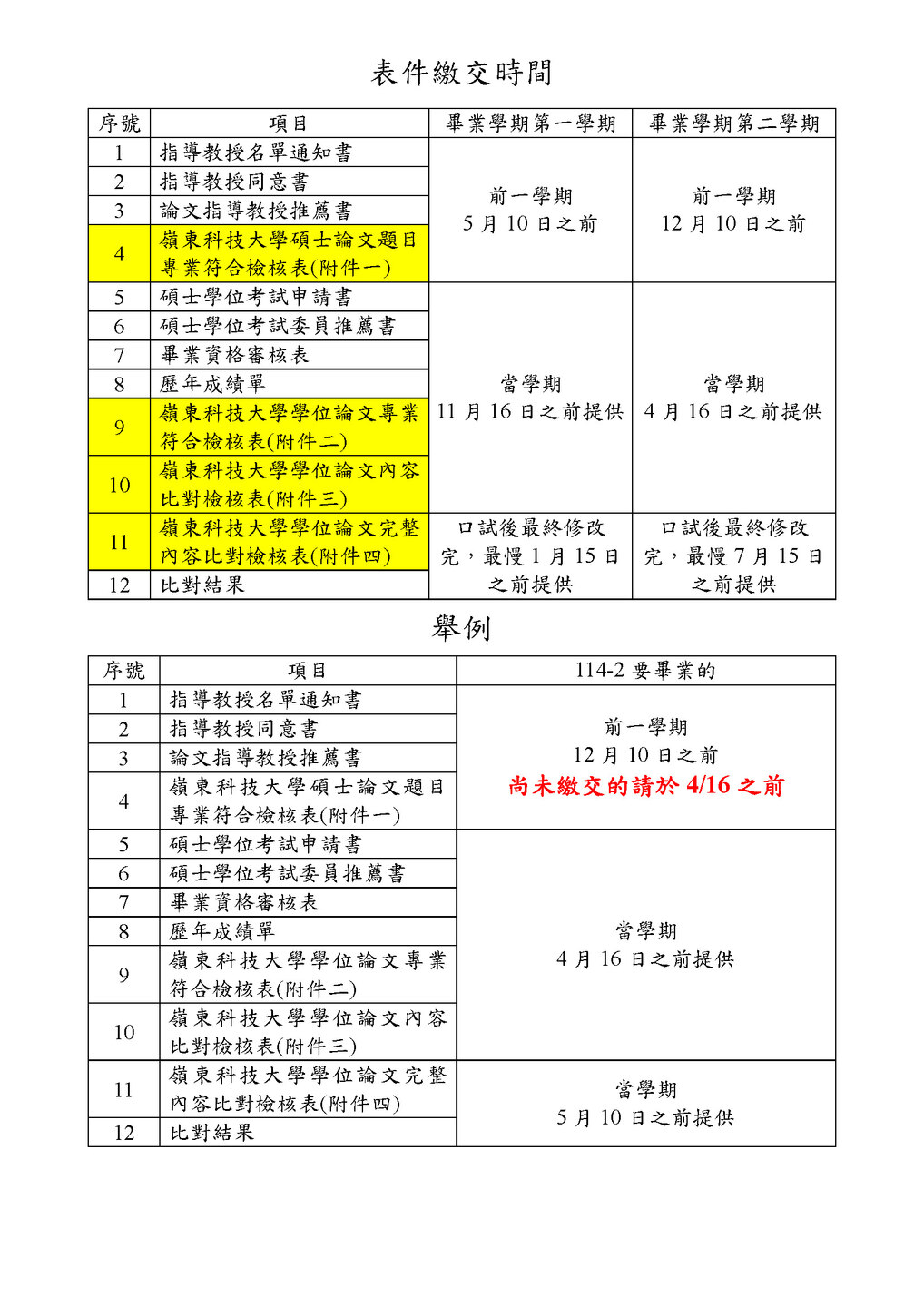
二、指導老師選定,指導教授名單通知書(1)、填寫指導教授同意書(2)、論文指導教授推薦書(3)、嶺東科技大學碩士論文題目專業符合檢核表,除了簽名其他請用電腦打字的,簽名後繳交到系辦。
三、學術倫理研究倫理教育課程https://ethics.nctu.edu.tw/身分選「必修學生」,帳號為學號,密碼預設「學號末5碼」,登入後至[課程專區→我的課表]將課程俢畢並進行總測驗,每日限5次未通過機會,若通過則於隔日中午至[學習歷程]下載修課證明(中、英文)。完成此項測驗才可申請學位論文口試。
四、要畢業的那一學期需繳交碩士學位考試申請書(4)、碩士學位考試委員推薦書(5)、畢業資格審核表(6)、歷年成績單、嶺東科技大學學位論文題目專業符合檢核表與嶺東科技大學學位論文內容比對檢核表。
五、確定學位考試日期跟中英文題目後請將資訊傳到嶺東企管系的賴。
六、學位考試當天須準備桌卡、餐點、紙本論文三份,以下資料請找系辦老師領取「學位考試委員會審定書(7)、學位考試評分單*3(8)、學位考試結果通知書(9)、口試委員領據」。
七、碩士論文請先上傳至學校圖書館通過後才可上傳到國家圖書館審核通過方可送印,順序為:封面+次封面+摘要+英文摘要+誌謝+目錄+表目錄+圖目錄+內文+文獻+問卷。
八、準備研究生畢業離校程序單(10)連同膠裝資料以及三張授權書一同至系辦跑離校流程。
格式參考規範
註冊組-表單下載-碩士生第18項
https://ltu1620.video.ltu.edu.tw/p/doc9
畢業學分30(必修11學分;選修13學分;碩士論文6學分)
畢業條件:
取得台灣學術倫理課程證明,並參加經管研討會、教育訓練、參與本系學術研討、參觀訪問等活動,至少2次及研討會論文發表一篇。
學雜費:
45,782元/學期
企業管理系碩士生畢業流程
一、以下網址填寫資料https://reurl.cc/gZmbVR以利申請國家圖書館帳號與學校圖書館帳號。
二、指導老師選定,指導教授名單通知書(1)、填寫指導教授同意書(2)、論文指導教授推薦書(3)、嶺東科技大學碩士論文題目專業符合檢核表,除了簽名其他請用電腦打字的,簽名後繳交到系辦。
三、學術倫理研究倫理教育課程https://ethics.nctu.edu.tw/身分選「必修學生」,帳號為學號,密碼預設「學號末5碼」,登入後至[課程專區→我的課表]將課程俢畢並進行總測驗,每日限5次未通過機會,若通過則於隔日中午至[學習歷程]下載修課證明(中、英文)。完成此項測驗才可申請學位論文口試。
四、要畢業的那一學期需繳交碩士學位考試申請書(4)、碩士學位考試委員推薦書(5)、畢業資格審核表(6)、歷年成績單、嶺東科技大學學位論文題目專業符合檢核表與嶺東科技大學學位論文內容比對檢核表。
五、確定學位考試日期跟中英文題目後請將資訊傳到嶺東企管系的賴。
六、學位考試當天須準備桌卡、餐點、紙本論文三份,以下資料請找系辦老師領取「學位考試委員會審定書(7)、學位考試評分單*3(8)、學位考試結果通知書(9)、口試委員領據」。
七、碩士論文請先上傳至學校圖書館通過後才可上傳到國家圖書館審核通過方可送印,順序為:封面+次封面+摘要+英文摘要+誌謝+目錄+表目錄+圖目錄+內文+文獻+問卷。
八、準備研究生畢業離校程序單(10)連同膠裝資料以及三張授權書一同至系辦跑離校流程。
格式參考規範
註冊組-表單下載-碩士生第18項
https://ltu1620.video.ltu.edu.tw/p/doc9
1日指導教授名單通知書.docx
2日碩士論文指導教授同意書.docx
3日論文指導教授推薦書.docx
嶺東科技大學學位論文專業符合檢核要點附件-日碩.docx
4日碩學位考試申請書.docx
5日碩士學位考試委員推薦書.docx
6日研究生畢業資格審核表-附歷年成績單.docx
7日學位考試委員會審定書.docx
8日碩士學位考試評分單要3份.docx
9日碩學位考試結果通知書.doc
10研究生畢業離校程序單-更新1141201.docx
封面色卡.jpg
浮水印.jpg
嶺東企管日碩碩士論文格式參考規範_企管系改1120928.docx
嶺東科技大學企業管理系碩士班畢業流程-1141201.docx
瀏覽數:


